返回列表 发布新帖

9月26日的外汇资讯,汇评与新闻

评论87

willieloke楼主Lv.65 发表于 2007-9-26 12:02 | 查看全部
https://www.y2cn.com
刘汉涛:担忧银行业英镑受累下跌

  周二美元在低位徘徊,兑欧元在1.4090美元附近波动,兑日元则在115日元下方。美国芝加哥联邦储备银行周一公布,8月全国活动指数急剧下降至负0.57,受生产和就业等分项疲软拖累。瑞银/盖洛普(UBS/Gallup)调查显示,9月投资者对美国经济的信心连续第四个月下降,至13个月最低水准,因人们持续担心楼市及能源成本不断攀升。

  欧元兑美元仍在1.41美元的高位徘徊。德国智库Ifo公布,9月Ifo企业景气判断指数为104.2,这是该指数连续第四个月下滑,而且9月跌幅还超出预期,主要是受到近期金融市场震荡的影响。不过数据发布后,市场对此反应平淡。

  日元兑美元在115日元下方窄幅波动。英镑周二全面下滑,兑美元跌至2.0130美元。此前英国一家媒体报道称,英国当局用于保障银行存款的基金目前仅有440万英镑,这增添了市场对银行业质素的担忧。此外英国央行货币政策委员会(MPC)委员森坦斯发表的对通胀看法温和的言论亦令英镑承压。投资者将关注本周稍后公布的英国房价数据以及消费者信心数据,以找寻英国经济和房价前景的进一步线索。

  澳元兑美元周二在澳洲市场从八周高位进一步回落,因对英国金融业担忧激起的新一波避险情绪打压高收益货币。股市疲势和市场波动加剧仍是威胁澳元前景的主要因素。
论坛的一份子,献力由我开始。
回复 点赞

使用道具 举报

willieloke楼主Lv.65 发表于 2007-9-26 12:09 | 查看全部
赵大鹏:谨慎利空美日数据影响(综合篇)

首先,请接受我迟到的中秋节的祝福。十五的月亮十六圆之外,因为我今儿才能瞅见大家昨儿就瞅过的月亮。

晚上要赴约,所以今儿的操作建议挑了有代表性的直盘与交叉盘货币对一块写的。

我要统计  
观点从8月17号到现在就没变过,颇费心思的一是如何调节投资量与交易量的关系,一是找寻较为理想的进场价位。关注今儿新西兰、英国的数据,关注可能迎来的进场、获利机会。

至于晚间(北京时间20:30)美国8月份耐用品订单的数据,只是有些担心利空数据对USD/JPY的影响,整体美元弱的情况下,恢复美元弱、日元更弱的年度特点需要将套息交易进行到底、需要日元交叉盘坚挺的大幅攀升;从价位上而言,需要收盘价立于116.10以上,否则还将震荡,并总有下寻113台前半支撑的忧虑。
dp1.jpg
dp2.jpg
dp3.jpg
论坛的一份子,献力由我开始。
回复 点赞

使用道具 举报

willieloke楼主Lv.65 发表于 2007-9-26 12:09 | 查看全部
一杰9月26日英镑汇评:盘整尚未结束,关注日图形态

  走势回顾:
  英镑/美元短线走势先跌后涨,整体节奏维持区间震荡盘整格局。短线走势仍不是很明朗,多头上攻动能不足。日线图形短线保持区间盘整走势,其波幅在逐渐收窄,观察K线排列走势形态,当前出现三角形雏形,还缺少E点,英镑/美元中线保持震荡调整节奏,突破三角形上沿后形态确立,方向上看。

  弱支撑:2.0145 强支撑:2.0080
  弱阻力:2.0220 强阻力:2.0260

  走势分析:
  从小时图形上分析,短线汇价上下穿越均线系统,整体走势维持震荡整理。从K线排列走势节奏看,下行动能要强于上涨动能。当前汇价保持在均线系统上方运行,MACD指标即将上行穿越零轴位置,预计今日英镑/美元短线先涨后跌,维持区间盘整走势的概率较大

  操作参考:
  近期操作中,中线以区间震荡为指导思路;短线以区间操作为指导思路。

  有仓者:
  多仓持有英镑的投资者,将止损设置在2.0080,目标:2.0180
  空仓持有英镑的投资者,将止损设置在2.0220,目标:2.0120

  空仓者:
  操作参考:
  空仓投资者保持观望为主。
论坛的一份子,献力由我开始。
回复 点赞

使用道具 举报

willieloke楼主Lv.65 发表于 2007-9-26 12:10 | 查看全部
崔森:等待买入非美货币的机会

  美元继续其下跌的进程。昨天美元指数已接近15年前的低位78.19,今天这一低位及昨天的78.23仍会再次接受考验。昨天各非美货币对美元上升之中出现不同表现,英镑因英国的利空消息影响,上升之后开始回调,2.0250—2.0300区域出现较强的阻力。因信贷市场的危机在英国的影响逐渐扩大,市场开始怀疑英国央行是否会采取减息行动。另一方面,套息交易的平仓举动,使日元对主要货币出现一定幅度的上升,也打压了英镑。昨天汇市尾盘,美元稍有回升,中长期仍可以考虑卖出美元,买入非美货币,但如果美元指数没能跌破78.19,短线美元可能出现反弹,等待反弹时机再考虑谨慎卖出。

  今日买卖建议:

  欧元/美元
  仍考虑逢低买入。1.4080附近买入,目标1.4150,止损1.3980。

  英镑/美元
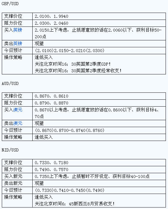
  今日波幅可能在2.0080至2.0250。在2.0100附近买入,目标2.0160,止损1.9970。或者在2.0200附近卖出,目标2.0130。

  美元/日元
  今天波幅可能在114.00至115.50。在115.50附近卖出,目标114.50,止损115.70。

  欧元/日元
  考虑在161.50至162.70内波动。在162.50附近卖出,目标161.50,止损162.80。或者在161.50附近买入,目标162.30,止损161.30。

  英镑/日元
  今天波幅可能在230.00至232.80。考虑在230.50附近买入,目标231.30,止损229.70。或者232.5.00考虑卖出,目标100点,止损50点。
论坛的一份子,献力由我开始。
回复 点赞

使用道具 举报

CenfangLv.2 发表于 2007-9-26 12:33 | 查看全部
谢谢
回复 点赞

使用道具 举报

双番东Lv.10 发表于 2007-9-26 13:30 | 查看全部

多谢分享!

乐观者在灾祸中看到机会,悲观者在机会中看到灾祸。
回复 点赞

使用道具 举报

得米Lv.2 发表于 2007-9-26 13:38 | 查看全部
吃饭了吗?
回复 点赞

使用道具 举报

willieloke楼主Lv.65 发表于 2007-9-26 13:57 | 查看全部
论坛的一份子,献力由我开始。
回复 点赞

使用道具 举报

willieloke楼主Lv.65 发表于 2007-9-26 14:00 | 查看全部
吉祥:数据雪上加霜美元跌跌不休

  昨天外汇市场美国公布的经济数据有房屋数据和消费者信心指数,其中美国8月NAR成屋销售年率为550万户,预期为549万户,下降4.3%,仍不如人意,另外一项指标美国9月谘商会消费者信心指数为99.8,意外跌破100关口,对美联储进一步调降利率的预期进一步提升,经济数据令近期美元跌跌不休雪上加霜,美元指数最低跌到78.23,离历史低点的78.19仅一步之遥,总体看欧元和瑞士法郎仍处于强势市场,但是欧元已经到最高1.4162的历史高位。瑞朗也到1.1638,技术上有超买的现象,追高谨慎。

  欧元:昨天下午公布的德国IFO景气指数表现疲软,而欧元的走强也逐步受到区内各国官员的指责,欧央行能否进一步收紧货币政策也存在疑问,欧元越向上行将导致更多政治方面的压力,而从技术上看,4小时图技术指标MACD有明显的背离,有超买迹象,而从8月16日的1.3359涨到现在的1.4162最高时间已经有30个交易日,所以担心会见顶回落,建议在1.4170附近卖,穿1.4200止损,目标1.4100

  英镑:基本面上投资者对于英国央行降息及对于其房屋市场的担忧给与英镑走势以压力。建议今天在2.0190附近卖,穿2.0220止损,目标2.0100

  瑞郎:建议今天在1.1650附近卖,穿1.1630止损,目标1.1720

  日元:在114.00附近压力较大,建议在114.60附近卖,穿114.20止损,目标115.30

  加元;继续回调,建议在1.0030附近卖,穿1.0止损,目标1.0080 1.0100
论坛的一份子,献力由我开始。
回复 点赞

使用道具 举报

willieloke楼主Lv.65 发表于 2007-9-26 14:04 | 查看全部
威尔鑫点金9.26:美元欲创负面历史,金价维系强势整理

  美元
  周二美元以78.59点开盘,最高上试78.46点,最低下探78.21点,报收79.30点,较前个交易日下跌27点,跌幅0.34%,日K线呈现一根再创新低的小阴线。

  周二美国公布的经济数据依然疲软,美元对应进一步承压下行,基本触及1992年9月2日创造的78.19点历史低点。当然,这个纪录低点会很快被打破。美国经济谘商会周二公布,9月美国消费者信心指数降至99.8,创下2005年11月以来的最低点。另一份报告显示,美国8月成屋销售下降4.3%,年率至550万户,单屋库存增至18年来最高水平,令美元承受更大压力。疲软的经济数据增强了市场对美国联邦储备理事会(FED,美联储)下月再度降息的预期。“房市数据证实了我们已知的事情,但处于两年低位的消费者信心数据却令人担忧。它凸显消费者的展望发生了变化,这对于美联储来说将十分重要。”Scotia Capital的货币分析师Camilla Sutton表示。利率期货反映出美联储10月降息25个基点的机率约为95%,高于周一尾盘时的72%。技术面上,美元依然延续疲软下跌趋势。周二美元最低下探78.21点,与历史低点仅2点之差。但与92年技术面不同的是,目前美元还没有出现恐慌性加速下跌过程,而这个过程一般在熊市末端都会出现,故我们还难以预测美元进一步下行的空间,创造历史低点应该是毫无悬念的事情。而如果美元仍以这样的步调下行至77点附近,我们认为产生技术性弱势反弹的可能会很大,而时间也应该至少持续2周。到时我们需要留意黄金市场可能产生对应的振荡。

  黄金
  周二国际现货金价以731.25美元开盘,最高上试733.5美元,最低下探722.15美元,报收730.4美元,较上个交易日下跌1.3美元,跌幅0.18%,日K线呈现一根横向盘整的十字阴。

  周二金价于亚洲早市开盘之后即振荡回软,并在欧洲初盘被快速打压至725美元附近,随后逢低买盘将金价快速推升至728美元附近。但在18点以后的一个半小时内,金价再度被快速推低至722美元附近,随后企稳进入美国盘面。金价在美国盘面并未进一步受到打压,相反,在美元加速疲软中,金市再度获得买盘关注,金价振荡回升。至隔夜零点时分,金价创出日内高点至733.5美元,隔夜收盘略为回软至730美元附近。目前金价呈现强势整理走势,且鉴于本身技术面存在日益严重的超买特征,故短期追涨买进似乎不是一个明智的选择。但综合目前的K线形态,以及市场资金流分析,我们认为金价仍存在阶段性走高的可能,逢低买进而非追涨将有利于一旦判断错误后的调仓,昨日金价的回档位置符合我们的预期,我们建议部分轻空仓会员在727美元附近进行了部分买进,在722美元进行了进一步加仓买进。部分稳健型老会员仍紧紧波段持有在660美元附近重仓建立的多头,并在周二金价回落至722美元附近时采取了进一步加仓策略。当然,基本面上仍支持金价进一步上行,但技术面上渐渐出现了一些微妙的变化,使得金价的短期涨跌渐渐向不确定性方向演化:RSI在超买中的顿化时间似乎过长,如果短期金价不很快形成进一步上行突破,短期多头的信心会被逐渐消磨,市场可能进入阶段性整理;SAR抛物转向指标周二首次由阶段性支撑转化为阶段性反压,一旦金价不很快进一步上行突破739美元,该压力同样可能将金市带入调整阶段;威廉指标与RSI指标一样,超买顿化时间过长,需要金价上行突破近日的强势横盘格局,否则不排除金价将在700~740美元区间进行时间跨度超过一个月的整理;CR能量指标同样体现金价处于阶段性超买。但就布林指标而言,布林中枢线往往是金价牛市运行的生命线,目前该线位于724美元附近,只要金价收盘企稳至该线上方,我们认为金价仍处于牛市阶段。目前金价在9月20日长阳后,再度呈现三颗回软的十字星,如果周三金价中长阳突破740美元,近5周K线组合将再度形成一个具有突破意义的“上升三步曲”。而一旦近期市场延续趋缓的升势,我们将会调整会员的操作策略。

  关联原油市场方面,随着高油价的持续,通胀忧虑渐趋抬头。周二NYMEX原油期货价格进一步回软至80美元下方,因墨西哥湾上周末因天气原因关闭的产能已几乎完全恢复生产。交易商称,有迹象显示经济成长可能放缓,从而打击能源需求,这亦令原油和油品期货承压。但笔者认为油价的调整主要受技术面影响,笔者在周评中就曾提前预计,油价将进入阶段性强势调整阶段,因为中期油价已经触及了上升通道的轨道线,油价需要技术性回调,但这并非意味着油价已经波段见顶。至年末,我们还会看到更高的油价,以及更为强烈的通胀忧虑,金市将从油市获得更为强劲的关联支撑。纽约商品期货交易所(COMEX)期铜价格周二温和收低,受获利了结打压。但从基本面来看,Grupo Mexico的大型Cananea铜矿继续罢工,南方铜业(Southern Copper)的秘鲁铜矿威胁罢工,均在支撑铜价并突显市场供应紧张的背景,我们认为基本金属价格回升的主基调并未改变,这多少亦为金价的强势提供了些许关联支撑。
wei1.jpg
wei2.jpg
论坛的一份子,献力由我开始。
回复 点赞

使用道具 举报

回复

本版积分规则

关灯 在本版发帖
扫一扫添加微信客服
QQ客服返回顶部
快速回复 返回顶部 返回列表