返回列表 发布新帖

7月24日分析师的汇评

评论69

willieloke楼主Lv.65 发表于 2006-7-24 18:50 | 查看全部
https://www.y2cn.com

老财:日元短线多空有望转换,中线走势不变

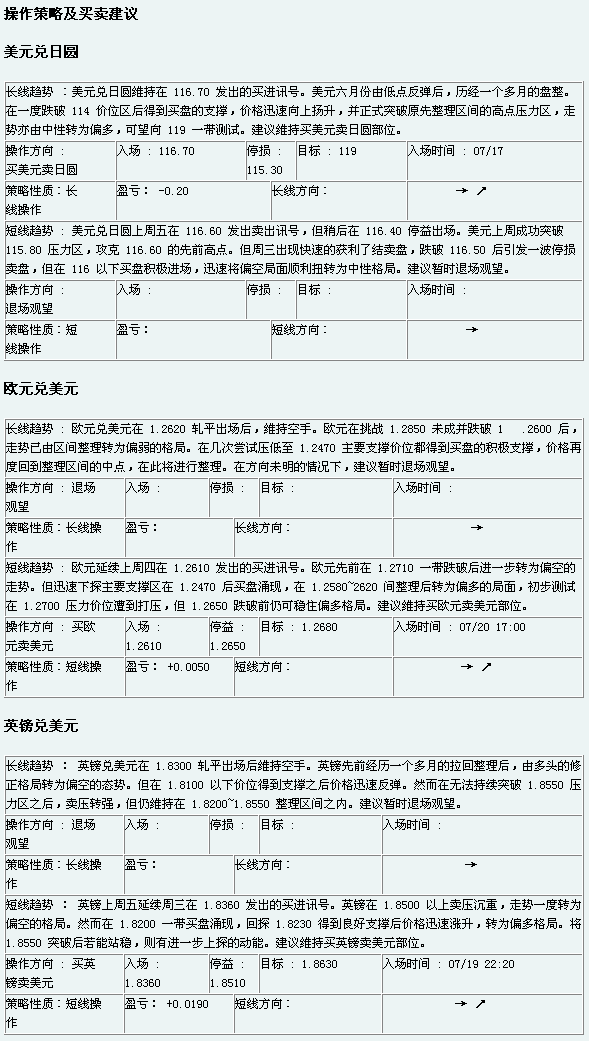
  美元兑日元:
  支撑位 弱支撑 116.00 阻力位 弱阻力 116.60-70
         中支撑 115.80        中阻力 117.80-118.20
         强支撑 115.10-00     强阻力 119.00-119.30

  短线趋势 上周美元兑日元出现大幅调整,但在115.80暂时获得支撑。

  本周初美元兑日元短线上115.80的支撑极为关键,这将决定两种不同的走势节奏。如4小时图中红色喝蓝色折线表明的节奏。若汇价有效向上突破116.60,则4小时图中的短线方向有望扭转上周的跌势,且将再次上他118一线的阻力位;如果汇价在116.60遇阻回落,则汇价将再次下探115.80一线的支撑位,并很有可能再度走弱,甚至下跌至115附近。

  从目前短线上美元兑日元走红色折线的可能性较大,这主要跟美元兑日元的中线走势有关。

  短线策略 短线看涨美元兑日元,但需谨慎调整幅度。

  有仓者
  如有日元沽空单持有者,止赢价设置在115.70,目标118.00-20。
  如有日元短线多单持有者,日内先考虑平仓出来。按照上周四的操作建议,周四的日元短线多单应该在周五的116.20-115.80一带获利平仓出来。

  无仓者
  分别在116.65、116.30、116.00买进美元兑日元,仓位由少到多增加,止损115.70,目标118.00-20。突破117.15后,可考虑短线追买美元兑日元。
  中线趋势 美元兑日元中线维持看涨。由于上周汇价调整力度较大,目前汇价正好为出关键中线支撑带115.80-115.10上方,因此汇价在此价位区间企稳反弹的可能性较大。
  中线策略 中线日元维持弱势,小幅看涨美元。
  中线美元持仓者,止损(止赢)115.70,暂不设定目标。

  4小时图图形分析:
lc.gif
回复 点赞

使用道具 举报

willieloke楼主Lv.65 发表于 2006-7-24 18:51 | 查看全部

胡豪欧元范畴预报:日内将展开下跌

   [欧元兑美元]

  上周五,欧元兑美元开盘1.2627,最高1.2696,最低1.2620,收盘1.2694,全日涨跌+0.0067。

  上周美联储主席伯南克表示了对升息过度的担忧。在其半年一度的国会货币政策报告中,伯南克表示美国的经济增长将放缓至可持续的水准,而这将导致核心通胀率在中期内下滑,同时强调利率有滞后效应。而对于短期来说,美联储可以忍受更高的核心通胀率。伯南克此番讲话无疑在暗示可能不必大幅调高利率来打压通胀,导致美元出现下跌。

  欧元兑美元长期月线6月份创新高1.2976,但最终收盘却收出了一根十字星线,时间周期上欧元自1.1640起的反弹截至6月历时8个月,前期欧元1.3668-1.1640的下跌历时12个月,此波反弹符合时间周期。欧元自此可能再次恢复下跌。

  日线图欧元在1.2970(1.1976)形成了双顶,跌破1.2700劲线确认了此双顶形态的成立。回顾欧元历史走势图我们可以发现,2003年5月30日及2004年1月16日欧元两次形成双顶,随后汇价两次均出现大幅下跌,分别下跌1171点和1169点。此次双顶欧元会同历史出现大幅是跌嘛?值得引起我们关注。

  上周欧元从1.2460起出现反弹,至发稿时汇价最高到达1.2707,反弹幅度达250个点左右。当前汇价已到达了一个强阻力范畴,可认为是本周及后市一个多空分水岭。其一1.2707附近此位为1.2859-1.2640的61.8%菲波纳契回档;其二此为7月5日及11日低点所在位;亚洲开盘汇价在此已受阻出现快速下跌,当前报1.2651,本周欧元下跌概率较大,操作思路上可逢高抛空,止损1.2707之上。

  操作总结:7月19日1.2560做多仓位24日1.2660平仓离场,实盘及保证金均获利+100点。

  短线支撑位:1.2650和1.2620;

  短线阻力位:1.2710和1.2730。
hh.gif
回复 点赞

使用道具 举报

willieloke楼主Lv.65 发表于 2006-7-24 18:52 | 查看全部

许强论市:英镑有进一步上涨动能

总评 上周外汇市场,美元走势可谓是一波三折,上周初好于预期的美国消费者物价指数令美元多头信心大增,但周三伯纳克金口一开,美元强势瞬间灰飞烟灭,导致美元自周三开始疲软直至周末。而美元前景变得更加扑朔迷离。从时间表上来看,距下次美联储会议只有两周多时间,此段时间内的经济数据将变得更将重要和敏感,包括了第二季度 GDP 、耐用品订单、消费信心及非农就业。本周一缺乏数据,预期美元低迷情绪将持续。全球政治局势方面,美国国务卿赖斯将出访中东,因此中东和平见到一丝曙光,黄金和原油价格受此消息打压均下跌,美元略受支持。非美方面,上周伯纳克证词减弱了美联储进一步升息的预期后,欧元 / 美元人气转为牛市,欧元回升收复了大部失地升至 1.2670 。此外,欧央行和英国央行加息预期的升温使之后市仍可能有上行潜力。日圆上周早期受日央行利率政策影响,之后美国升息预期消退打压美元,同时中国人民银行提高准本金比率也将提振了日圆,但从交叉盘上观察日圆总体仍较弱。

上周五的汇市仍然仍续周三以来的基调,持续进行美元的修正行情,只不过修正的标的货币由原先的英镑和欧元,扩大到日圆。不过,虽然美元兑日圆上周五盘中一度快速下挫,但那波走势和交叉盘也有很大的关连,欧元以及英镑兑日圆在上周五也有很明显的回档,但到了美洲盘时段,各币别兑日圆又再度明显的回升,日圆昙花一现的强势随即消退。经过了周末的消化,市场周一开盘就呈现调节性波动,美元兑名币别都缓和的回升,其中尤其以兑日圆的回升态势最显著,兑欧元次之,兑英镑的回升幅度就不太明显了。目前就各币别走势来看,仍然以英镑的走势最强,在突破 1.8550 压力区后,英镑一度演出暴冲行情,日线图走势也有转多迹象,今日则要看 1   .8510 能否守稳,方能确定短多仍然持续。欧元在上探 1.2700 一带压力区时,遭到卖盘打击,价格迅速回落,显见做多欧元的信心仍然不足,短线已然进入区间整理的格局之中。美元兑日圆更是在急挫后迅即涨回起跌点,将 116 的支撑效果再度强化了一次,恐怕这波修正已告结束。就整体来看,美元此波的下修暂时止稳,除了英镑之外,欧元仍在 下 降主趋势中,而美元兑日圆则可望再度转为偏多格局,宜轧平做空美元部位,暂时空手,伺机做多美元。
xq.gif
回复 点赞

使用道具 举报

willieloke楼主Lv.65 发表于 2006-7-24 18:54 | 查看全部

森林老怪:美/日止跌回升,欧元冲高回落

  实盘货币预测如下:

  欧元/美元:周五汇价震荡上行,早盘冲高遇阻回落。短线整理,中期方向还需观察。上方1.2760区域给其构成较强压力,成功突破的可能性不大。相反下方1.2530区域为其提供较强支撑,若被成功跌破,后市不利欧元。建议:逢高离场。
  阻力位:1.2620/1.2760;支撑位;1.2610/1.2560
  预期目标:止赢位:1.2760左右;止损位:1.2530以下

  美元/日元:周五汇价跌如预期未能有效跌破下方115.60,而调头上扬,隔夜重返116.00上方。短线上方117.30区域的较强压力面临考验,%
回复 点赞

使用道具 举报

willieloke楼主Lv.65 发表于 2006-7-24 19:10 | 查看全部
俺再多转几帖就要休息了。。。。牙床开始愈来愈痛了。
回复 点赞

使用道具 举报

willieloke楼主Lv.65 发表于 2006-7-24 19:11 | 查看全部

新的下跌的开始 - 宋德才

截止到周五美联储在8月升息的预期骤降,联邦基金利率期货价格显示,目前市场押注FED下月继续加息的几率仅为43%,这和贝南克证词前的90%有天壤之别。但中国汇改一周年之际中国人民银行再次上调存款类金融机构存款准备金率0.5个百分点,大幅提振了日圆。需要明确的是提高准备金并不一定意味着人民币会升值,但这一举动显示了政府对国内经济成长过热的担心,加上创纪录的贸易顺差和日益雄厚的外汇储备,均给人民币带来越来越大的上档压力。进一步分析美联储策略,并不能判断加息已经终结的观点,可能需要取决于随后的经济数据,本周市场将关注美国消费者信心、成屋销售以及耐久财(耐用品)订单等数据,以寻找更多线索,如果这些数据符合或者优于预期,美元将会再次上涨,同时中东危机有利于美元的情形仍在持续。我们从技术形态上分析,欧元无论是处于震荡或是下跌趋势,现在恢复下降是最为合理的。估计反弹应该很快见顶,1.2740-70将限制进一步的上升,继续突破1.2800可能性不大,预期至少应该向1.2550方向回撤,我们坚持周五的建议逢高卖出欧元。这或许是新的下跌的开始。
song.jpg
回复 点赞

使用道具 举报

willieloke楼主Lv.65 发表于 2006-7-24 19:13 | 查看全部

7月24日实战观点 - 山姆

上周美元和非美做出一个强势的调整,美元由上升的形态转空,如果本周收阴,那么,技术上,对美元来讲利空大于利多。

  目前,总体基本面上,利空美元的因素比较多。

  一是美国政府可能停止升息,原因是升息以后,美国经济放慢,这种担心越来越强烈,本周有一个美国二季度GDP初值数据,如果数据出现下滑,表明升息的副作用显现。可能会加剧市场对美国经济的担心。本周除了GDP外,还有一些美国房产市场的数据公布,如果升息以后造成美国房产市场发展减速,也可以成为美国经济放缓的一个明证。

  二是欧央行升息的态度依然强硬,一般欧央行比美联储迟一些时间对通胀做出反应,美元升息到达尽头时,欧元升息的空间却依然较大,这种现状会减少美元与欧元之间的息差,对国际游资具有 较大的吸引力。

  三是世界杯尽管结束,但世界杯带动了欧洲特别是德国的就业与经济,是它对欧洲经济的提振作用可能会慢慢反应在数据上。所以后期欧洲的数据可能会出现向好的倾向。

  因此,从基本面上看,美元中长线利空因素仍然多于利多的因素。
sm.gif
回复 点赞

使用道具 举报

henbeibiLv.10 发表于 2006-7-24 19:13 | 查看全部
原帖由 willieloke 于 2006-7-24 18:45 发表


俺午后3点就回到家了。 回家后小睡到现在就痛到现在。。。。。。。 先忍“痛”转上几帖在说。


好好休息
鲜花虽会凋谢但会再开
一生所爱永远在白云外
回复 点赞

使用道具 举报

willieloke楼主Lv.65 发表于 2006-7-24 19:14 | 查看全部

欧元:短线回调之后有望继续上行 - 敬松

7月24日,上周欧元/美元周内波幅238点,上一交易日欧元/美元日内波幅71点

今日支撑
弱支撑    1.2650
强支撑       1.2620、1.2585

今日阻力
弱阻力    1.2710
强阻力  1.2735

短线走势分析
短线走势方向: 向上

欧元/美元周五保持小幅震荡爬升的态势,多头动能虽然显得较弱,但仍然步步为营,走势正向对欧元走势有利的方向发展。目前欧元正初步回到日线图均线系统上方,由于尚未摆脱近期震荡调整形态,暂可看作震荡市走势,后市欧元仍有望向上创出年内新高。

从日内走势看,欧元/美元今晨开盘后,不堪短线压力而下落,但从周五的步步为营走势来看,日内的下落仍可看作对前几日短线上涨的回调,后市有望继续向上运行,逐渐摆脱中线调整格局。预计日内欧元调整的幅度可能达到1.2600-20一线,比较好的后市支撑在1.2585,也是短线比较关键的支撑。从周线图看,上周欧元收出长下影线阳线,周内欧元回调后继续上涨的可能性较大,且回调幅度不会太大。

操作策略
近期操作中,中线以做震荡为指导思路;短线以做多为指导思路。

有仓者:
如有持有短线多单者,短线止损设置在1.2650,目标1.2690。
如有持有短线空单者,短线止损设置在1.2710,目标1.2600。
如有持有中线空单者,中线止损设置在1.2710,目标1.2530。

空仓者:
短线操作思路为做多。
日内操作稳健者,初步计划在1.2600小仓买入欧元,止损1.2550,目标1.2690。此为分析型机会。
js.jpg
回复 点赞

使用道具 举报

willieloke楼主Lv.65 发表于 2006-7-24 19:15 | 查看全部

7月24日国际外汇市场简评 - 白SIR

受到美联储主席伯南克证词预期美国经济增长速度可那放缓影响,美汇兑主要货币连续3日回落,技术上美汇有反弹的要求。笔者认为虽然美国经济有放缓迹象,但经济增长仍然保持相对强劲;伯南克证词及言论主要是想暂停加息的步伐,既就是美国经济保持强劲增长,美国也不可那无休止的加息,美国在适当的时候也将会停止加息,美国停止加息并不意味着美国经济增长减缓。伯南克的证词只是给暂停加息找各理由。国际局势动荡不安,中东局势如果继续蔓延,油价必然上涨,中东局势将会支持美国经济增长;油价将是美联储兑通胀保持警惕。预期8月份美联储继续升息25个基点。

盘面分析建议:美元连续3日回落。技术指标得到修复。美汇重要支持86.00下方有技术买盘的支持。天图上显示,美汇趋势依然没有破坏,强支撑85.50,如果美汇破85.50美汇强继续走弱,技术指标显示短期下破85.50的可能性较小。美汇短线受压于10日均线86.20。支撑于21日均线85.93。预期美汇维持区间振荡的可能性较大,技术上美汇有望出现测试10日均线区域的阻力,建议短线保持区间交易。

欧元兑美元:市场预期8月升息,但汇价反弹力度明显偏弱,欧元汇价阻力1.2700/50区域,技术支持1.2600/30。日内建议保持区间交易策略。

英镑兑美元:近期英国数据强劲,英镑兑美元保持强劲反弹,汇价已突破强阻力1.8500技术上汇价有望形成反转,技术上阻力位于1.8600。各技术指标显示英镑汇价有测试1.8500的迹象。建议保持区间交易。

价格空间体系法预测:价格空间显示, 短期阻力86.17,技术上支撑 85.80美指阻力与支撑:阻力86.17/86.41/86.65。下档支撑85.80/85.500。预期美指短期测试86.20区域支持,.技术上85.50支撑较强,下破85.50美汇将出现加速下滑;预期市场维持在85.80-86.20区间振荡的可能性大。

操作建议:先沽后揸,技术回落保持轻仓交易策略,区间交易为主

欧圆;阻力1.2750强阻力1.2822支撑位 1.2630强支撑 1.2550

英镑:阻力1.8610强阻力1.8750支撑位 1.8500强支撑 1.8420

澳圆:阻力0.7540,强阻力 0.7588支撑位 0.7476,强支撑 0.7388

日圆:阻力117.55强阻力 118.30,支撑位 116.41,强支撑 115.50

加圆:阻力1.1399强阻力,1.1550支撑位 1.1290,强支撑 1.1155

瑞郎;阻力1.2450强阻力,1.2629支撑位 1.2352强支撑 1.2300

仅供参考
回复 点赞

使用道具 举报

回复

本版积分规则

关灯 在本版发帖
扫一扫添加微信客服
QQ客服返回顶部
快速回复 返回顶部 返回列表